Developer Guide
Table of Contents
- Setting up, getting started
- Design
- Implementation
- Documentation, logging, testing, configuration, dev-ops
- Appendix: Requirements
- Appendix: Instructions for manual testing
- Appendix: Effort
Setting up, getting started
Refer to the guide Setting up and getting started.
Design
Architecture

The Architecture Diagram given above explains the high-level design of the App. Given below is a quick overview of each component.
.puml files used to create diagrams in this document can be found in
the diagrams folder. Refer to the PlantUML
Tutorial at se-edu/guides to learn how to create and edit
diagrams.
Main has two classes
called Main
and MainApp. It is responsible for,
- At app launch: Initializes the components in the correct sequence, and connects them up with each other.
- At shut down: Shuts down the components and invokes cleanup methods where necessary.
Commons represents a collection of classes used by multiple other components.
The rest of the App consists of four components.
-
UI: The UI of the App. -
Logic: The command executor. -
Model: Holds the data of the App in memory. -
Storage: Reads data from, and writes data to, the hard disk.
Each of the four components,
- defines its API in an
interfacewith the same name as the Component. - exposes its functionality using a concrete
{Component Name}Managerclass (which implements the corresponding APIinterfacementioned in the previous point.
For example, the Logic component (see the class diagram given below) defines its API in the Logic.java interface and
exposes its functionality using the LogicManager.java class which implements the Logic interface.

How the architecture components interact with each other
The Sequence Diagram below shows how the components interact with each other for the scenario where the user issues
the command delete 1.

The sections below give more details of each component.
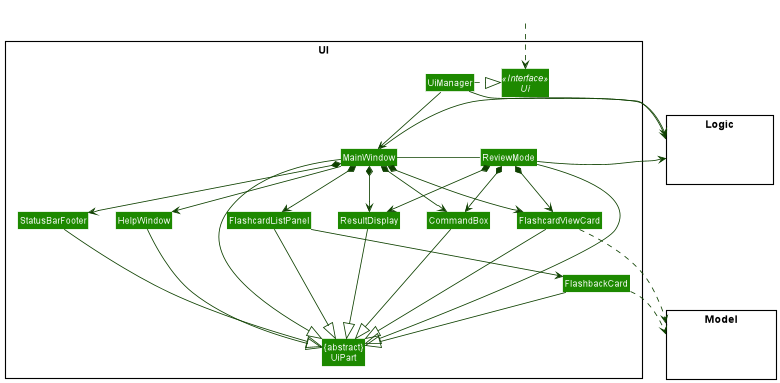
UI component

API :
Ui.java
The UI consists of a MainWindow that is made up of parts e.g.CommandBox, ResultDisplay, FlashcardListPanel
, StatusBarFooter etc and a ReviewMode that is made up of parts CommandBox, ResultDisplay and FlashcardViewCard . All these, including the MainWindow and ReviewMode, inherit from the abstract UiPart class.
The ReviewMode can be accessed from MainWindow through review command. The MainWindow can be accessed from ReviewMode through q command.
The UI component uses JavaFx UI framework. The layout of these UI parts are defined in matching .fxml files that are
in the src/main/resources/view folder. For example, the layout of
the MainWindow
is specified
in MainWindow.fxml
The UI component,
- Executes user commands using the
Logiccomponent. - Listens for changes to
Modeldata so that the UI can be updated with the modified data.
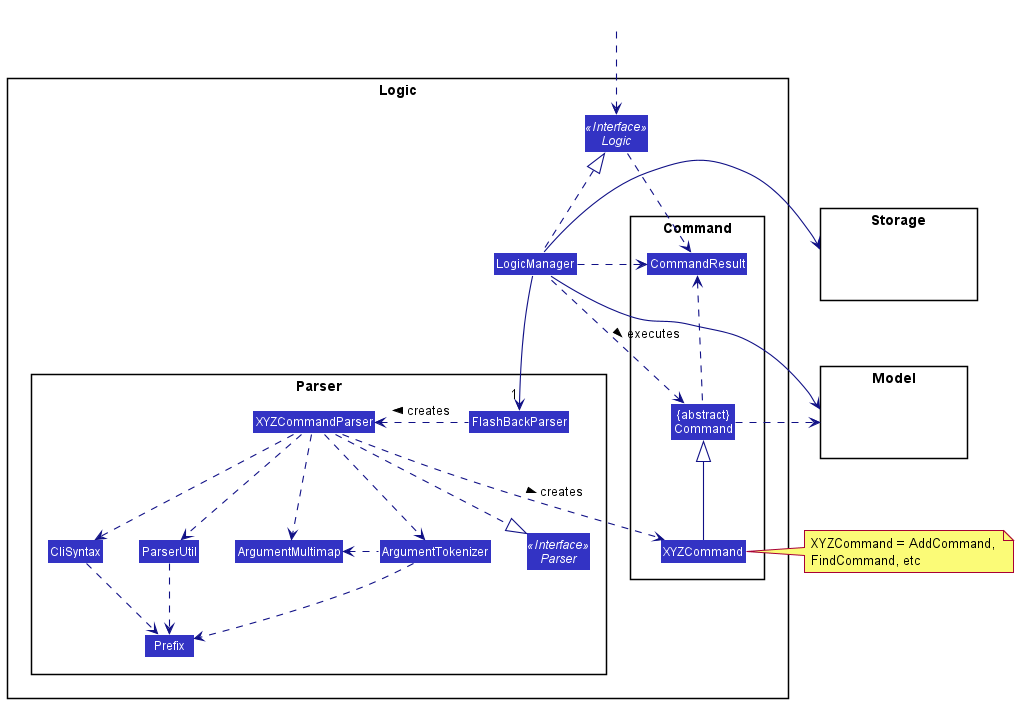
Logic component

API :
Logic.java
-
Logicuses theFlashBackParserclass to parse the user command. - This results in a
Commandobject which is executed by theLogicManager. - The command execution can affect the
Model(e.g. adding a new card). - The result of the command execution is encapsulated as a
CommandResultobject which is passed back to theUi. - In addition, the
CommandResultobject can also instruct theUito perform certain actions, such as displaying help to the user.
Given below is the Sequence Diagram for interactions within the Logic component for the execute("delete 1") API
call.

DeleteCommandParser should end at the destroy marker (X) but due to a limitation of PlantUML, the lifeline reaches the end of diagram.
Model component

API : Model.java
The Model
- stores a
UserPrefobject that represents the user’s preferences. - stores the FlashBack data.
- exposes an unmodifiable
ObservableList<Flashcard>that can be ‘observed’ e.g. the UI can be bound to this list so that the UI automatically updates when the data in the list change. - does not depend on any of the other three components.
Storage component

API : Storage.java
The Storage component,
- can save
UserPrefobjects in json format and read it back. - can save the FlashBack data in json format and read it back.
Common classes
Classes used by multiple components are in the seedu.flashback.commons package.
Implementation
This section describes some noteworthy details on how certain features are implemented.
[Implemented] Sort feature
The sort mechanism is managed by ModelManager. As Flashcard contains Question and Priority, these are utilised along with the enum SortOptions which
comprises comparators needed for respective sort options.
It implements the following operations:
-
ModelManager#SortFilteredCardList(Comparator<Flashcard> cmp)- Sorts the flashcard list according to an option and shows the updated list. -
SortOptions#getOption(String option)- Returns the enum according to the specified option.
Given below is an example usage scenario and how the sort mechanism behaves at each step.
Step 1. User launches the application.
Step 2. User executes sort priority -d. This command get parsed and
Model#sortFilteredFlashcardList is called with the respective comparator,
resulting in flashcards sorted by decreasing priority.
The following sequence diagram illustrates how the sort function operates:

SortCommand should end at the destroy marker (X) but due to a limitation of PlantUML, the lifeline reaches the end of diagram.
[Implemented] Review feature
The review mechanism is managed by ReviewManager. It
maintains a list of Flashcard and currentIndex internally. In addition, it involves the UI through ReviewMode that handles user inputs and displays flashcards to users.
ReviewManager implements the following operations:
-
ReviewManager#getFlashcardDeckSize()- Returns the size of the current list of flashcards. -
ReviewManager#hasNextFlashcard()- Checks if there is a flashcard after the current flashcard. -
ReviewManager#hasPreviousFlashcard()- Checks if there is a flashcard before the current flashcard. -
ReviewManager#getCurrentFlashcard()- Returns the flashcard atcurrentIndexof the flashcard list. -
ReviewManager#updateCardCorrect(Flashcard cardToUpdate)- Updates the statistics of a specifiedcardToUpdatewhen user answers the question correctly. -
ReviewManager#updateCardWrong(Flashcard cardToUpdate)- Updates the statistics of a specifiedcardToUpdatewhen user answers the question wrongly.
The following class diagram illustrates how classes involved in this feature interact with each other:
Given below is an example usage scenario and how the review mechanism behaves at each step:
Step 1: The user launches the application.
Step 2: The user enters review command in CommandBox. After the logic executes the command, it returns a CommandResult to the MainWindow where the CommandResult#isReviewMode() method returns true. After that, a MainWindow#enterReviewMode() method is called and user enters ReviewMode.
Step 3: Depending on the command that user enters in the CommandBox of ReviewMode, different methods in ReviewManager are called to handle user inputs.
Step 4: If the user enters q in the CommandBox, ReviewMode#handleQuitCommand method is called, and the user returns to the MainWindow.
The following sequence diagram illustrates how the user enter ReviewMode:
CommandResult should end at the destroy marker (X) but due to a limitation of PlantUML, the lifeline reaches the end of diagram.
Design consideration:
Aspect: How user interacts in Review Mode
-
Alternative 1 (current choice): interacts via
CommandBoxsimilar to theMainWindow- Pros: Easy to implement.
- Cons: User experience might not be good since user needs to type many commands.
-
Alternative 2: interacts via keyboard
- Pros: Better user experience since user can move to next/previous flashcard a lot faster.
- Cons: Harder to implement.
[Implemented] Statistics feature
The statistics feature is supported by LogicManager and ModelManager.
To show flashcard statistics, LogicManager first calls FlashBackParser#parseCommand to parse through user input.
If user input is recognized as a command to display statistics, StatsCommandParser#parse is invoked to create a new StatsCommand object.
The StatsCommand is then executed:
-
The current flashcard list is obtained from the
ModelManager. -
If a valid flashcard index is included in the user input, the flashcard identified by the provided index is retrieved from the current flashcard list, and the statistics associated with the card is obtained by
Flashcard#getStats(). -
If the flashcard index is omitted from the user input. A new
Statisticsobject is created, representing the overall statistics of the current flashcard list.
A CommandResult is created with the generated flashcard Statistics. It is then passed to MainWindow, where the UI is updated to display the retrieved statistics.
Example: stats 3 is entered by the user.
It implements the following operations:
-
StatsCommandParser.parse(String command)- Parses through user input and returns an executableStatsCommand. -
ModelManager#getFilteredFlashcardList()- Retrieves the current flashcard list. -
Flashcard#getStats()- Retrieves statistics of the flashcard at index 3 of the list.
The following sequence diagram illustrates this scenario.

StatsCommandParser should end at the destroy marker (X) but due to a limitation of PlantUML, the lifeline reaches the end of diagram.
[Implemented] Undo/redo feature
The undo/redo mechanism is facilitated by VersionedFlashBack. It extends FlashBack with an undo/redo
history, stored internally as an flashBackStates and currentStatePointer. Additionally, it implements the
following operations:
-
VersionedFlashBack#commit()— Saves the current flashback state in its history. -
VersionedFlashBack#undo()— Restores the previous flashback state from its history. -
VersionedFlashBack#redo()— Restores a previously undone flashback state from its history.
These operations are exposed in the Model interface as Model#commitFlashBack(), Model#undoFlashBack()
and Model#redoFlashBack() respectively.
Given below is an example usage scenario and how the undo/redo mechanism behaves at each step.
Step 1. The user launches the application for the first time. The VersionedFlashBack will be initialized with the
initial flashback state, and the currentStatePointer pointing to that single flashback state.

Step 2. The user executes delete 5 command to delete the 5th flashcard in flashback. The delete command
calls Model#commitFlashBack(), causing the modified state of the flashback after the delete 5 command executes
to be saved in the flashBackStates, and the currentStatePointer is shifted to the newly inserted flashback
state.

Step 3. The user executes add q/What is recursion? … to add a new flashcard. The add command also calls Model#commitFlashBack()
, causing another modified flashback state to be saved into the flashBackStates.

Model#commitFlashBack(), so the flashback state will not be saved into the flashBackStates.
Step 4. The user now decides that adding the flashcard was a mistake, and decides to undo that action by executing
the undo command. The undo command will call Model#undoFlashBack(), which will shift the currentStatePointer
once to the left, pointing it to the previous flashback state, and restores the flashback to that state.

currentStatePointer is at index 0, pointing to the initial FlashBack state, then there are no previous FlashBack states to restore. The undo command uses Model#canUndoFlashBack() to check if this is the case. If so, it will return an error to the user rather
than attempting to perform the undo.
The following sequence diagram shows how the undo operation works:

UndoCommand should end at the destroy marker (X) but due to a limitation of PlantUML, the lifeline reaches the end of diagram.
The redo command does the opposite — it calls Model#redoFlashBack(), which shifts the currentStatePointer once
to the right, pointing to the previously undone state, and restores the flashback to that state.
currentStatePointer is at index flashBackStates.size() - 1, pointing to the latest flashback state, then there are no undone FlashBack states to restore. The redo command uses Model#canRedoFlashBack() to check if this is the case. If so, it will return an error to the user rather than attempting to perform the redo.
Step 5. The user then decides to execute the command view 4. Commands that do not modify flashback, such
as view 2, will usually not call Model#commitFlashBack(), Model#undoFlashBack() or Model#redoFlashBack().
Thus, the flashBackStates remains unchanged.

Step 6. The user executes clear, which calls Model#commitFlashBack(). Since the currentStatePointer is not
pointing at the end of the flashBackStates, all flashback states after the currentStatePointer will be
purged. Reason: It no longer makes sense to redo the add q/What is recursion? … command. This is the behavior that most modern
desktop applications follow.

The following activity diagram summarizes what happens when a user executes a new command:

Design consideration:
Aspect: How undo & redo executes
-
Alternative 1 (implemented): Saves the entire FlashBack.
- Pros: Easy to implement.
- Cons: May have performance issues in terms of memory usage.
-
Alternative 2: Individual command knows how to undo/redo by itself.
- Pros: Will use less memory (e.g. for
delete, just save the flashcard being deleted). - Cons: We must ensure that the implementation of each individual command are correct.
- Pros: Will use less memory (e.g. for
[Implemented] Filter feature
The implemented filter mechanism is facilitated by LogicManager and ModelManager. The user inputs the filter
command with specified fields (e.g. question, category, priority, and tag), the LogicManager receives and parse this
input, and the ModelManager updates FlashBack with a list of filtered flashcards matching all specified fields.
The filter command is executed by parsing the user input through FlashBackParser#parseCommand(String userInput), which
continues to parse the user input through FilterCommandParser#parse(String args). This creates a new FilterCommand
object that takes in a FlashcardFilterPredicate object.
The FlashcardFilterPredicate class implements Predicate<Flashcard> and takes in:
-
List<String> questions— List of question keywords to filter by. -
List<String> categories— List of category keywords to filter by. -
List<String> priorities— List of priority keywords to filter by. -
List<String> tags— List of tag keywords to filter by.
The filter feature implements the following operations:
-
FilterCommand#execute(Model model)— executes filter function to updateModelto display filtered flashcards. -
FlashcardFilterPredicate#test(Flashcard flashcard)— Compares the flashcard fields with user specified filter fields and returns true only if the flashcard fields matches all the user specified filter fields. -
ModelManager#updateFilteredFlashcardList(Predicate<Flashcard> predicate)— Updates the predicate ofFilteredList<Flashcard> filteredFlashcardsfield inModelManager.
Given below is an example usage scenario and how the filter mechanism behaves at each step.
Step 1. The user launches the application that contains existing flashcards.
Step 2. The user executes filter q/formula p/mid command to filter and display all flashcards that have both formula
contained in its question field and mid in its priority field. The LogicManager#execute(String commandText) is
called, which then calls the FlashBackParser#parseCommand(String userInput) to parse the user input. This would result
in calling FilterCommandParser#parse(String args) to further parse the user input.
Step 3. FilterCommandParser#parse(String args) parse the user input, creating four lists of keywords, one for
each specified field. A FlashcardFilterPredicate object would be created using these four lists, and this
FlashcardFilterPredicate would be used to create and return a FilterCommand object.
Step 4. After returning the FilterCommand object to the LogicManager, FilterCommand#execute(Model model) is called.
Step 5. FilterCommand#execute(Model model) then calls
ModelManager#updateFilteredFlashcardList(Predicate<Flashcard> predicate) which will update the predicate of
FilteredList<Flashcard> filteredFlashcards field in ModelManager.
Step 6. FlashBack is then updated with the new filtered flashcard list.
The following sequence diagram shows how the filter operation works:

FilterCommandParser and FilterCommand should end at the destroy marker (X) but due to a limitation of PlantUML, the lifeline reaches the end of diagram.
The following activity diagram summarizes what happens when a user executes the filter command:

[Implemented] Alias feature
The alias feature is faciliated by AliasMap. It is a seperate class that is stored in UserPrefs and
contains the mapping of aliases, stored internally as an aliasMap.
Additionally, it implements the following operations:
-
AliasMap#addAlias(String command, String alias)— Adds an alias to the mapping. -
AliasMap#parseAlias(String input)— Returns the actual command text if the input is an alias.
These operations are exposed in the Model interface as Model#addAlias(String command, String alias) and Model#parseAlias(String input) respectively.
To add an alias, LogicManager first calls FlashBackParser#parseCommand to parse through user input.
If user input is recognized as a command to add an alias, AliasCommandParser#parse is invoked to
create a new AliasCommand object.
The AliasCommand is then executed:
- If the alias already exists in FlashBack, a message associating to that error will be generated.
- If the command contains invalid fields, a message associating to that error will be generated.
- If all the fields are valid and is not duplicate alias, the alias will be added to the mapping in
AliasMapby callingModel#addAlias(String command, String alias)
A CommandResult is created with the generated message. It is then passed to MainWindow, where
the UI is updated to display the retrieved message.

AliasCommandParser and AliasCommand should end at the destroy marker (X) but due to a limitation of PlantUML, the lifeline reaches the end of diagram.
Now, when user executes a command in the main mode, FlashBackParser will check if the commandWord is an alias. If commandWord is an alias, The commandWord will be parsed into the actual command before the specified CommandParser is created.
The following activity diagram summarizes what happens when a user tries to execute a command using the alias.

Documentation, logging, testing, configuration, dev-ops
Appendix: Requirements
Product scope
Target user profile:
- student revising for examinations
- has a hard time remembering concepts from different fields of study.
- prefers desktop apps over other types
- can type fast
- prefers typing to mouse interactions
- is reasonably comfortable using CLI apps
Value proposition: Offers productive study sessions to students via improved accessibility and organisation of flashcards, as well as faster management of flashcards compared to a typical mouse/GUI driven app
User stories
Priorities: High (must have) - * * *, Medium (nice to have) - * *, Low (unlikely to have) - *
| Priority | As a … | I want to … | So that I can… |
|---|---|---|---|
* * * |
new user | see usage instructions | refer to instructions when I forget how to use the App |
* * * |
new user | use the app with sample data | see how the app look like |
* * * |
student | add a new card | take down important concepts for future reference |
* * * |
long-time user | delete an old card | remove some notes that I no longer need |
* * * |
student | view all my notes | easily refer to all my study materials |
* * * |
student | view the question and answer of a specific card | check if I remember the concepts correctly |
* * * |
careless user | modify the details of a flashcard | avoid having to delete and add a new card when I wish to update card information |
* * |
multi-discipline student | put my notes under different tags and categories | easily organize them |
* * |
angry student | undo/redo my actions | my emotion will not cloud my judgements |
* * |
student | review my own performance after each study session | know what to improve on |
* * |
student | look at the statistics | focus on topics that I am not good at |
* * |
student | sort the cards based on priority | know which cards I should focus on |
* * |
long-time user | find what I need easily | search through the list of decks without doing it manually |
* * |
student studying many modules | Filter cards according to subjects | it is easier to learn |
* |
student | export a part of my materials | share it with others |
* |
experienced user | define my own aliases for commands | use them faster |
* |
careless student | archive my notes | easily restore them |
Use cases
(For all use cases below, the System is the FlashBack and the Actor is the user, unless specified
otherwise)
Use case: UC01 - Add a flashcard
MSS
- User requests to add a new flashcard into the list.
-
FlashBack adds the new flashcard.
Use case ends.
Extensions
- 1a. The given fields are empty.
-
1a1. FlashBack shows an error message.
Use case ends.
-
Use case: UC02 - Remove a flashcard
MSS
- FlashBack shows a list of flashcards
- User requests to delete a specific flashcard from the list
-
FlashBack deletes the specified flashcard
Use case ends.
Extensions
-
1a. The list is empty.
Use case ends.
-
2a. The given index is invalid.
-
2a1. FlashBack shows an error message.
Use case resumes at step 1.
-
Use case: UC03 - Edit a flashcard
MSS
- FlashBack shows a list of flashcards.
- User requests to edit a specific flashcard on the list.
- User enters the details of updated flashcard.
-
FlashBack updates the flashcard with the given details.
Use case ends
Extensions
-
1a. The list is empty.
Use case ends.
- 2a. The given index is invalid.
-
2a1. FlashBack shows an error message.
Use case resumes at step 1.
-
- 3a. The updated flashcard is a duplicate of an existing card.
-
3a1. FlashBack shows an error message.
Use case resumes at step 1.
-
Use case: UC04 - View a flashcard
MSS
- FlashBack shows the list of flashcards.
- User requests to view a specific flashcard on the list.
-
FlashBack shows the requested card.
Use case ends.
Extensions
-
1a. The list is empty.
Use case ends.
-
2a. The given index is invalid.
-
2a1. FlashBack shows an error message.
Use case resumes at step 1.
-
Use case: UC05 - Find flashcards
MSS
- User requests to find flashcards with given keywords.
-
FlashBack shows a list of flashcards matching given keywords.
Use case ends.
Extensions
-
1a. The list is empty.
Use case ends.
- 1b. The input format is invalid.
-
1b1. FlashBack shows an error message.
Use case ends.
-
- 1c. The keywords are empty.
-
1c1. FlashBack shows an error message.
Use case ends.
-
Use case: UC06 - List all flashcards
MSS
- User requests to list all flashcards.
-
FlashBack shows a list of flashcards.
Use case ends.
Use case: UC07 - Undo an undoable command
MSS
- User requests to execute a command.
- FlashBack executes the specified command.
- User requests to undo a command.
-
FlashBack reverts to its state before the previous command was executed.
Use case ends.
Extensions
-
1a. The command is invalid.
Use case ends.
-
3a. The command executed is not an undoable command. (Only
add,edit,deleteandclearcan be undone)-
3a1. FlashBack shows an error message.
Use case ends.
-
Use case: UC08 - Redo an undoable command
MSS
- User undoes an undoable command (UC07).
- User requests to redo the command.
-
FlashBack reverts to its previous state before undo command.
Use case ends.
Use case: UC09 - Enter review mode
MSS
- User requests to review flashcard.
- FlashBack enters review mode.
- User requests to show/hide answer, go to next/previous flashcard.
- FlashBack handles user input.
Step 3 and 4 are repeated until q command is entered.
Use case ends.
Extension
- 1a. The list is empty.
Use case ends. - 3a. User enters invalid command.
- 3a1. FlashBack shows an error message
Use case resumes at step 3.
- 3a1. FlashBack shows an error message
- 3b. User enters
hcommand when the answer is currently hidden.- 3b1. FlashBack shows an error message
Use case resumes at step 3.
- 3b1. FlashBack shows an error message
- 3c. User enters
acommand when the answer is currently shown.- 3c1. FlashBack shows an error message
Use case resumes at step 3.
- 3c1. FlashBack shows an error message
- 3d. User enters
torfcommand when the answer is currently hidden.- 3d1. FlashBack shows an error message
Use case resumes at step 3.
- 3d1. FlashBack shows an error message
Use case: UC10 - Display flashcard statistics
MSS
- FlashBack shows a list of flashcards.
- User requests to display statistics of a flashcard.
-
FlashBack displays the statistics of the requested flashcard.
Use case ends.
Extensions
-
1a. The list is empty.
Use case ends.
-
2a. The given index is invalid.
-
2a1. FlashBack shows an error message.
Use case resumes at step 1.
-
Use case: UC11 - Filter flashcards
Similar to UC05 except:
- FlashBack filters and shows flashcards according to given keywords of specified fields instead of given keywords in step 1 and 2 of MSS
- FlashBack shows error message if given keywords of specified fields are empty instead of given keywords in 1c of Extensions.
Use case: UC12 - Define an alias
MSS
- User requests to add an alias to a command.
-
FlashBack displays alias added successfully.
Use case ends.
Extensions
- 1a. The alias already exist in FlashBack.
- 1a1. FlashBack shows an error message.
Use case ends.
- 1b. The given field is invalid.
- 1b1. FlashBack shows an error message.
Use case ends.
Non-Functional Requirements
- Should work on any mainstream OS as long as it has Java
11or above installed. - Should be able to respond to user commands within 3 seconds for up to 1000 cards.
- A user with above average typing speed for regular English text (i.e. not code, not system admin commands) should be able to accomplish most of the tasks faster using commands than using the mouse.
- A user should be able to use this application even without internet access.
- A user should not be required to install this application in order to use it.
- A user should be able to manually transfer data files to another user, and the recipient would be able to use existing data created by the sender.
- A user that is not used to the command line interface should still be able to use this application.
Glossary
- Mainstream OS: Windows, Linux, Unix, OS-X
- Flashcard: A card that contains study materials with its topic name
- Undoable Command: A command that modifies the content of FlashBack
Appendix: Instructions for manual testing
Given below are instructions to test the app manually.
Launch and shutdown
-
Initial launch
-
Download the jar file and copy into an empty folder
-
Double-click the jar file Expected: Shows the GUI with a set of sample contacts. The window size may not be optimum.
-
-
Saving window preferences
-
Resize the window to an optimum size. Move the window to a different location. Close the window.
-
Re-launch the app by double-clicking the jar file.
Expected: The most recent window size and location is retained.
-
-
Exiting the application
-
Prerequisites: The application is already launched.
-
Test case:
exit
Expected: The application exits and window closes.
-
Listing all flashcards
-
Listing all flashcards in FlashBack.
-
Prerequisites: There must be at least 1 flashcard that is currently shown in the list.
-
Test cases:
list
Expected:FlashcardListPaneldisplays all flashcards stored inflashback.jsonfile. The result display shows a message:Listed all flashcards.
-
Adding a flashcard
-
Adding a flashcard with a specific question, answer, category, priority and tags(if possible).
-
Prerequisites: Application is in main mode and running
-
Test case:
add q/Who invented the alternating current? a/Nikola Tesla c/Physics p/MidExpected: A new card is added to the list. Result display shows the details of the added flashcards. -
Test case:
add q/Who initiated the Arab Spring operation? a/Barack Obama c/Political Studies p/High t/warExpected: A new card is added to the list. Result display shows the details of the added flashcards with tags. -
Test case:
addExpected: No flashcard is deleted, and the text inCommandBoxturns red to indicate an error. The result display shows a message:Invalid command format!.
-
Deleting a flashcard
-
Deleting a flashcard at a specific index.
-
Prerequisites: There must be at least 1 and at most 2000 flashcards that is currently shown in the list.
-
Test case:
delete 1
Expected: First flashcard shown in the list is deleted. Result display shows the detail of the deleted flashcard. -
Test case:
delete -1
Expected: No flashcard is deleted, and the text inCommandBoxturns red to indicate an error. The result display shows a message:Invalid command format!. -
Test case:
delete 2001
Expected: No flashcard is deleted, and the text inCommandBoxturns red to indicate an error. The result display shows a message:The flashcard index provided is invalid
-
Editing a flashcard
-
Editing a flashcard in FlashBack
-
Prerequisites: There must be at least one flashcard in the list.
-
Test case:
edit
Expected: No flashcard will be edited, and an invalid command format error message will be shown on the result display. -
Test case:
edit 1
Expected: Flashcard identified by index 1 in the list will not be edited, the following error message will be displayed:At least one field to edit must be provided. -
Test case:
edit 1 p/Low
Expected: The flashcard identified by index 1 in the list will be modified. Its priority is changed toLow. If the flashcard already hasLowpriority, the following error message will be displayed:Modified card is the same as current card!, and no modifications will be made to the flashcard. -
Test case:
edit 1 c/CompSci p/Mid t/sorting t/algorithms
Expected: The flashcard identified by index 1 will be modified. Its category is changed toCompSci, the priority is changed toMid. and it now has tagssortingandalgorithms. If the flashcard already has categoryCompSci, priorityMid, as well as tagssortingandalgorithms, the following error message will be displayed:Modified card is the same as current card!, and no modifications will be made to the flashcard.
-
Finding flashcards
-
Finding flashcards in FlashBack
-
Prerequisites: There must be at least one flashcard in the list.
- Test case:
find
Expected: The list will not be updated, and an invalid command format error is shown in the result display. -
Test case:
find equa
Expected: The list will be updated, listing the flashcards that haveequacontained any of its fields (e.g. question, answer, category, priority, tags). The result display states the number of flashcards found. - Test case:
find newton random
Expected: The list will be updated, listing the flashcards that have eithernewtonorrandomcontained in any of its fields. The result display states the number of flashcards found.
-
Filtering flashcards
-
Filtering flashcards in FlashBack
-
Prerequisites: There must be at least one flashcard in the list.
-
Test case:
filter
Expected: The list will not be updated, and an invalid command format error is shown in the result display. -
Test case:
filter q/newton
Expected: The list will be updated, listing the flashcards that havenewtoncontained in its question. The result display states the number of flashcards filtered. -
Test case:
filter q/new p/mid t/formula
Expected: The list will be updated, listing the flashcards that havenewcontained in its question,midcontained in its priority, andformulacontained in any of its tags. The result display states the number of flashcards filtered. -
Test case:
filter c/math physics p/mid
Expected: The list will be updated, listing the flashcards that have eithermathorphysicscontained in its question, andmidcontained in its priority. The result display states the number of flashcards filtered.
-
Clearing all flashcards
-
Clearing all flashcards in FlashBack.
-
Prerequisites: The application is in Main Window.
-
Test case:
clear
Expected: All flashcards shown inFlashcardListPanelare deleted. The result display shows the message:FlashBack has been cleared!.
-
Viewing a flashcard
-
Viewing a flashcard at a specific index.
-
Prerequisites: There must be at least 1 and at most 2000 flashcards that is currently shown in the list.
-
Test case:
view 1
Expected: The view pane on the bottom left displays the details of the flashcard at index 1 including the full question and the answer of the flashcard. The result display states the details of the shown flashcard. -
Test case:
view -1
Expected: The view pane on the bottom left does not display anything, and the text inCommandBoxturns red to indicate an error. The result display shows a message:Invalid command format!. -
Test case:
view 2001
Expected: The view pane on the bottom left does not display anything, and the text inCommandBoxturns red to indicate an error. The result display shows a message:The flashcard index provided is invalid.
-
Sorting flashcards
-
Sorting all flashcards in FlashBack.
-
Prerequisites: There must be at least 1 flashcard currently shown in the list.
-
Test case:
sort priority -aExpected: The display list will be updated to show flashcards sorted in ascending order of priority. -
Test case:
sortExpected: No flashcards sorted, and the text inCommandBoxturns red to indicate an error. The result display shows a message:Invalid command format!.
-
Review mode
-
Entering the review mode
-
Prerequisites: There must be at least 1 flashcard that is currently shown in the list.
-
Test case:
review
Expected: The main window switches to review mode, a random flashcard in the list is displayed with its answer hidden. The result display shows the message:Enter review mode, followed by the instruction.
-
-
Showing next flashcard
-
Prerequisites: The application is currently in the review mode and there is at least 1 flashcard after the current one to show.
-
Test case:
n
Expected: A flashcard that is different from the current one is displayed with its answer hidden. The result display shows the message:Show next flashcard, followed by the instruction.
-
-
Showing previous flashcard
-
Prerequisites: The application is currently in the review mode and there is at least 1 flashcard before the current one to show.
-
Test case:
p
Expected: A flashcard that is different from the current one is displayed with its answer hidden. The result display shows the message:Show previous flashcard, followed by the instruction.
-
-
Showing answer
-
Prerequisites: The application is currently in the review mode, and the answer of the current flashcard is hidden.
-
Test case:
a
Expected: The answer of the current flashcard is displayed to the user. The result display shows the message:The answer is shown, did you get it correct? (t/f), followed by the instruction.
-
-
Hiding answer
-
Prerequisites: The application is currently in the review mode, and the answer of the current flashcard is shown.
-
Test case:
h
Expected: The answer of the current flashcard is hidden from the user. The result display shows the message:Hide answer, followed by the instruction.
-
-
Reviewing a flashcard as correct
-
Prerequisites: The application is currently in the review mode, and the answer of the current flashcard is shown.
-
Test case:
t
Expected: The statistics of the current flashcard is updated accordingly (reflected in thestatscommand). The result display shows the message:The correct answer is provided. Good Job!, followed by the instruction.
-
-
Reviewing a flashcard as wrong
-
Prerequisites: The application is currently in the review mode, and the answer of the current flashcard is shown.
-
Test case:
t
Expected: The statistics of the current flashcard is updated accordingly (reflected in thestatscommand). The result display shows the message:An incorrect answer is provided. Try harder next time!, followed by the instruction.
-
-
Exiting the review mode
-
Prerequisites: The application is currently in the review mode.
-
Test case:
q
Expected: The application goes back to the main window. The result display shows the message:Exit review mode.
-
Displaying statistics
-
Displaying statistics of flashcard(s) in FlashBack
-
Prerequisites: There must be at least one reviewed flashcard in the list.
-
Test case:
stats
Expected: The UI will be updated to display a pie chart representing the overall correct rate of all flashcards in the list. The total review count, total correct count and overall correct rate is also displayed below the pie chart. -
Test case:
stats 1
Expected: The UI will be updated to display a pie chart representing the correct rate of the flashcard represented by index 1 in the list. The review count, correct count and correct rate is also displayed below the pie chart. -
Test case:
stats abc
Expected: No statistics will be displayed. An invalid command format error message will be shown on the result display.
-
Undoing a command
-
Undoing an undoable command in FlashBack
-
Prerequisites: There must be at least one undoable command executed.
-
Test case:
undo
Expected: FlashBack will be updated to the previous state before the undoable command is executed. The UI will be updated to display all flashcards in FlashBack. The result display shows a message:FlashBack has been undo!.
-
Redoing a command
-
Redoing an undone command in FlashBack
-
Prerequisites: There must be at least one command that is undone.
-
Test case:
redo
Expected: FlashBack will be updated to the previous state beforeundois executed. The UI will be updated to display all flashcards in FlashBack. The result display shows a message:FlashBack has been redo!.
-
Adding an alias
-
Defining an alias for a command in FlashBack.
-
Prerequisites: The application is in Main Window.
-
Test case:
alias cmd/view al/v
Expected: The aliasvwill be mapped toview. Users will now be able to performviewcommand usingvThe result display shows a message:New alias added for "view" command: v. -
Test case:
alias cmd/add al/delete
Expected: No alias is added, and the text inCommandBoxturns red to indicate an error. The result display shows a message:The alias "delete" should not be a command in FlashBack.. -
Test case:
alias cmd/cleaaar al/c
Expected: No alias is added, and the text inCommandBoxturns red to indicate an error. The result display shows a message:The command "cleaaar" does not exist in FlashBack..
-
Appendix: Effort
Refactor from AB3 to FlashBack
- All fields in AB3 (
Person,Name,Email,Address,Phone) were replaced with new fields that suited FlashBack(Flashcard,Question,Answer,Category,Priority). - All class, method and variable names in the code and documentation were refactored.
Find feature
- Challenge was to use multiple keywords provided by user, look through every field of the flashcard, and displaying any flashcards that have any fields (e.g. question, answer, category, priority, tags) matching any of the provided keywords.
- AB3 have a
findfeature, but it was only able to search by names and did not have the ability to search through all fields. - Enhanced the feature to allow users to search for flashcards using multiple keywords matching any of its fields.
- With reference from the
findfeature available in AB3, learnt and implemented the feature to search through all fields.
Filter feature
- Challenge was to parse user input with multiple specified fields (e.g. question, category, priority, tags) regardless of order with multiple keywords, and only displaying flashcards that matched the keywords of all specified fields.
- AB3 did not have a
filterfeature. - Implemented the
filterfeature to allow users to filter flashcards matching the specified fields with multiple keywords. - With little reference from the
findandaddfeature available in AB3, learnt and implemented the feature to match all specified fields.
View feature
- The challenge was to redesign the Main Window, from just 3 main components in AB3:
CommandBox,ResultDisplayandPersonListPanelto 4 components inFlashBack:CommandBox,ResultDisplayandFlashcardListPanelandFlashcardViewPanel. - We first need to divide the Main Window into 2 columns: The second one is for displaying the flashcard list. The first column is further divided into 3 rows: The first row is the
CommandBox, the second is theResultDisplayand the last one isFlashcardViewPanel.
Review Mode
- This is a totally new feature relative to AB3.
- This feature mostly involved in UI work since a completely new window must be created from the beginning.
- A new class called
ReviewManageris created to handle the logic for this mode.
Sort feature
- Challenge was to add flags and prefixes, totally different from other features, and parsing inputs.
- AB3 did not have a
sortfeature. - Implemented a new enum
SortOptionsto contain sorting options for the user, as well as parse functions.
Undo/redo feature
- Challenge was to store the states of FlashBack so that users are able to undo/redo an action.
- As AB4 have
undoandredofeature, the implementations of FlashBack’sundoandredois adapted from AB4.
Alias feature
- Challenge was to create a new class to handle the mapping of alias and command.
- AB3 did not have a
aliasfeature. - A new class
AliasMapis created to handle the mapping. - As
AliasMapis stored inUserPrefswhich is stored as a json file aspreferences.json, users are able to modify the mapping directly. Hence, an additional check is added to ensure that the alias mapping is valid when starting the application.
Statistics feature
- This is an entirely new feature, AB3 did not have a
statsfeature. - Prior to adding this feature, the
reviewfeature had to be extended to allow users to mark a question as correct or wrong. And this involves creating an internal commandUpdateStatisticsCommand, which updates the statistics of the flashcards in a Model-View-Controller fashion. - A new class,
Statisticswas created to represent the statistics attribute of flashcards. - A new class,
FlashbackStatswas created to integrate the display of statistics into the existing user interface.
UI improvement
- There is a significant change from the initial UI of AB3 to the final UI to make the application more visually appealing.
- We considered many color choices and UI design and actively asked for feedback from all members in the team, and some of our friends also to reach the finalized design for the UI.
- The
CommandBoxis changed so that the input can be split into multiple line, which increases the readability for the user. Although the code for the custom command box came from an online source, it was extremely difficult to find this source code.